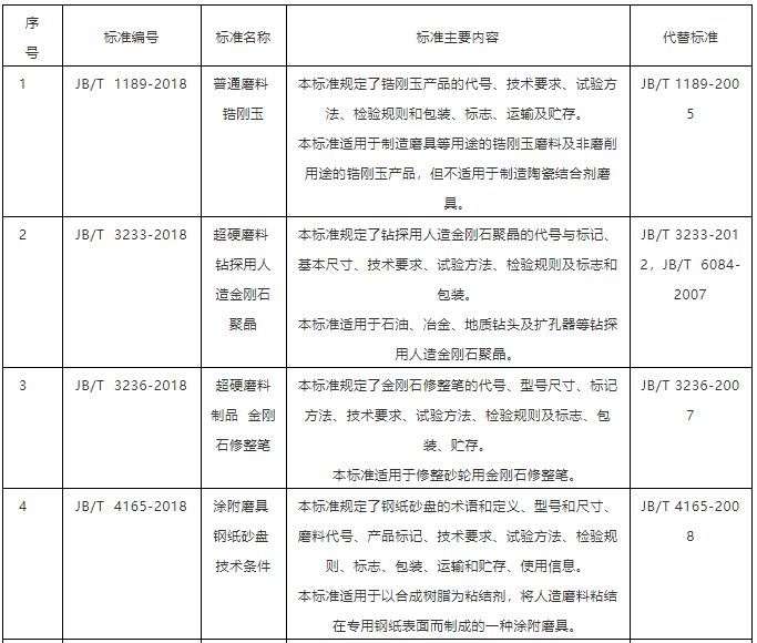
根据行业标准制修订计划,相关标准化技术组织等单位已完成《普通磨料 锆刚玉》、《超硬磨料钻探用人造金刚石聚晶》、《涂附磨具 砂纸》、《超硬磨料制品 石材加工用金刚石磨具》、《固结磨具 碾米砂轮》等10项磨料磨具行业标准的制修订工作,在标准批准发布之前,为进一步听取社会各界意见,特予以公示,截止日期2018年11月10日。
10项磨料磨具行业标准如下:
以上标准报批稿请登录《标准网》(www.bzw.com.cn)“行业标准报批公示”栏目阅览,并反馈意见。
服务热线
0371-56619755 0371-56619756
182 3756 3366
微信服务号